0812-6348-8746
[email protected]
Jl. Alianyang No.7B, Sungai Bangkong, Kec. Pontianak Kota, Kota Pontianak, Kalimantan Barat 78116, Indonesia
Beranda
Profil
Visi Dan Misi
SOTK
Gambaran Umum
SOP
Tupoksi
Berita
Kegiatan
Layanan
Perizinan
Pengaduan
Pengawasan
Permohonan
SKRD
Proklim
Bank Sampah
Agenda
Data
Dokumen
Indeks Standar Pencemaran Udara
Lapor
Beranda
Profil
Visi Dan Misi
SOTK
Gambaran Umum
SOP
Tupoksi
Berita
Kegiatan
Layanan
Perizinan
Pengaduan
Pengawasan
Permohonan
SKRD
Proklim
Bank Sampah
Agenda
Kegiatan
Sarana
Prasarana
Video
Data
Dokumen
Indeks Standar Pencemaran Udara
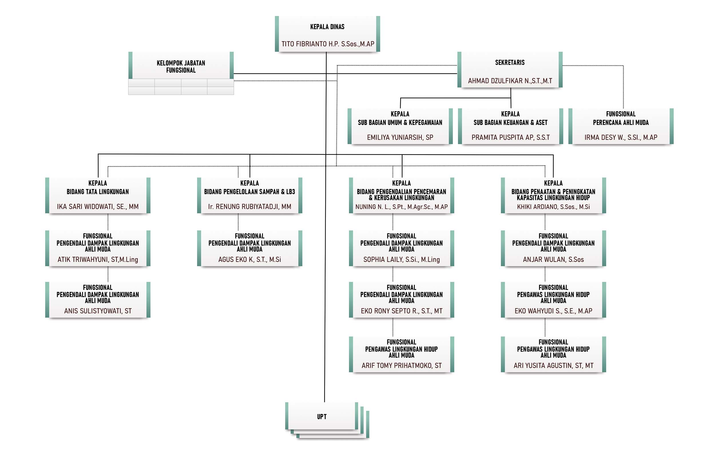
Struktur Organisasi
Struktur Organisasi
Hotline